View Source Dynamic Workers Management

Dynamic Management Examples

There are some ready-to-use snippets collected here.

Architecture

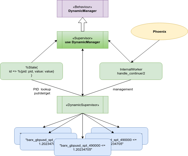
DynamicManager Architecture

DynamicSupervisor is a very handy tool to manage many different task-like processes. It is used mostly when one does not know in advance how many processes are to be run, and the processes happen to appear based on some external conditions. A good example would be a web scraper; we might spawn a process per every new page we need to crawl and DynamicSupervisor would take care about restarting those failed.

It might become slightly cumbersome for the projects requiring more-or-less same behaviour but when the supervised processes should perform some periodical job, maybe exit upon job outcome and be accessible by some id while they are running.

For the contrived example, imagine the main dashboard that displays the state of all the computers, connected to the intranet. There are guests with notebooks, constantly connecting and disconneting. Let’s say we want to maintain a list of processes spying on our guests (please do not use this library that way, though.)

We need to be able to query the processes for current state / stats by computer ID, say, MAC-address. The first wild guess would be to convert MACs to alphanumeric and then to atoms to give names to our workers. And then call them by name. This approach is not only naïve but also very dangerous. That way we’d DOS our ErlangVM with atoms. So yeah, the dictionary MAC → PID is to be stored somewhere else. So we already need to have a supervisor, managing the state and DynamicSupervisor, which in turn manages workers. Also, upon startup there is a warming period during which we probably do not want to show anything since the data might be inaccurate. This warming stage should be probably done from inside handle_continue/2 from some another process, and this process cannot be the state one due to restart strategy :rest_for_one, which is required to restart workers when the state has crashed.

All the problems above are very similar for this kind of task. So, welcome DynamicSupervisor which solves all the problems above automagically, leaving the consumer with a pure business logic implementation. The only needed thing to make it all up and running would be to implement Tarearbol.DynamicManager behaviour. It consists of four functions.

children_specs/0

@callback children_specs :: %{required(binary()) => Enum.t()}

Return value should be a map of id → settings where id is the unique identifier of the process and possible settings values are described in the documentation.

perform/2

@callback perform(id :: binary(), payload :: term()) :: any()

The implementation of the worker. This function will be called with the child id as first argument and the payload option to child spec as second argument.

If it returns :halt, the process is considered done his job. Any other outcome will be treated as as a result and stored in the State.

handle_state_change/1

@callback handle_state_change(state :: :down | :up | :starting | :unknown) :: :ok | :restart

This callback will be called on state changes, like :starting while the initial state is not yet fully loaded and :started upon readyness.

handle_timeout/1

@callback handle_timeout(state :: map()) :: any()

This callback will be called if the worker cannot process in a reasonable time.