Elixir Circuits - I2C
Circuits.I2C lets you communicate with hardware devices using the I2C
protocol.
If you're coming from Elixir/ALE, check out our porting guide.
Getting started
If you're using Nerves or compiling on a Raspberry Pi or other device with I2C
support, then add circuits_i2c like any other Elixir library:
def deps do
[{:circuits_i2c, "~> 0.1"}]
end
Circuits.I2C doesn't load device drivers, so you'll need to load any necessary
ones beforehand. On the Raspberry Pi, the Adafruit Raspberry Pi I2C
instructions
may be helpful.
Internally, it uses the Linux "i2cdev" interface so that it does not require board-dependent code.
I2C
An Inter-Integrated Circuit (I2C) bus supports addressing hardware components and bidirectional use of the data line.
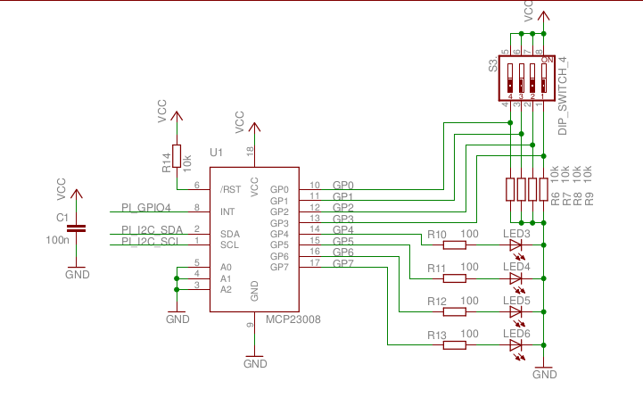
The following shows a bus IO expander connected via I2C to the processor.

The protocol for talking to the IO expander is described in the MCP23008 Datasheet. Here's a simple example of using it.
# On the Raspberry Pi, the IO expander is connected to I2C bus 1 (i2c-1).
# Its 7-bit address is 0x20. (see datasheet)
iex> alias Circuits.I2C
Circuits.I2C
iex> {:ok, ref} = I2C.open("i2c-1")
{:ok, #Reference<...>}
# By default, all 8 GPIOs are set to inputs. Set the 4 high bits to outputs
# so that we can toggle the LEDs. (Write 0x0f to register 0x00)
iex> I2C.write(ref, 0x20, <<0x00, 0x0f>>)
:ok
# Turn on the LED attached to bit 4 on the expander. (Write 0x10 to register
# 0x09)
iex> I2C.write(ref, 0x20, <<0x09, 0x10>>)
:ok
# Read all 11 of the expander's registers to see that the bit 0 switch is
# the only one on and that the bit 4 LED is on.
iex> I2C.write(ref, 0x20, <<0>>) # Set the next register to be read to 0
:ok
iex> I2C.read(ref, 0x20, 11)
{:ok, <<15, 0, 0, 0, 0, 0, 0, 0, 0, 17, 16>>}
# The operation of writing one or more bytes to select a register and
# then reading is very common, so a shortcut is to just run the following:
iex> I2C.write_read(ref, 0x20, <<0>>, 11)
{:ok, <<15, 0, 0, 0, 0, 0, 0, 0, 0, 17, 16>>}
# The 17 in register 9 says that bits 0 and bit 4 are high
# We could have just read register 9.
iex> I2C.write_read(ref, 0x20, <<9>>, 1)
{:ok, <<17>>}
FAQ
How do I debug?
The most common issue is communicating with an I2C for the first time. For I2C, first check that an I2C bus is available:
iex> Circuits.I2C.bus_names
["i2c-1"]
If the list is empty, then I2C is either not available, not enabled, or not
configured in the kernel. If you're using Raspbian, run raspi-config and check
that I2C is enabled in the advanced options. If you're on a BeagleBone, try
running config-pin and see the Universal I/O
project to enable
the I2C pins. On other ARM boards, double check that I2C is enabled in the
kernel and that the device tree configures it.
Once an I2C bus is available, try detecting devices on it:
iex> Circuits.I2C.detect_devices()
Circuits.I2C.detect_devices
Devices on I2C bus "i2c-1":
* 64
* 112
2 devices detected on 1 I2C buses
The return value here is a list of device addresses that were detected. It is still possible that the device will work even if it does not detect, but you probably want to check wires at this point. If you have a logic analyzer, use it to verify that I2C transactions are being initiated on the bus.
Where can I get help?
The hardest part is communicating with a device for the first time. The issue is
usually unrelated to Circuits.I2C. If you expand your searches to include
Python and C forums, you'll frequently find the answer.
If that fails, try posting a question to the Elixir
Forum. Tag the question with Nerves and it will
have a good chance of getting to the right people. Feel free to do this even if
you're not using Nerves.
Can I develop code that uses Circuits.I2C on my laptop?
You'll need to fake out the hardware. Code to do this depends on what your hardware actually does, but here's one example:
- http://www.cultivatehq.com/posts/compiling-and-testing-elixir-nerves-on-your-host-machine/
Please share other examples if you have them.
Will it run on Arduino?
No. This only runs on Linux-based boards. If you're interested in controlling an Arduino from a computer that can run Elixir, check out nerves_uart for communicating via the Arduino's serial connection or firmata for communication using the Arduino's Firmata protocol.
How do I call Circuits.I2C from Erlang?
An Erlang-friendly binding has been provided to simplify syntax when calling
Circuits.I2C functions from Erlang code. Instead of prefixing calls with
'Elixir.Circuits.I2C': use the binding circuits_i2c:. For example:
circuits_i2c:open("i2c-1").
License
Code from the library is licensed under the Apache License, Version 2.0.