View Source Circuits.I2C
Circuits.I2C lets you communicate with hardware devices using the I2C protocol.
This is the v2.0 branch. Circuits.I2C v1.x is still maintained in the maint-v1.x branch.
Circuits.I2C v2.0 is an almost backwards compatible update to Circuits.I2C
v1.x. Here's what's new:
- Linux or Nerves are no longer required. In fact, the NIF supporting them won't be compiled if you don't want it.
- Develop using simulated I2C devices with CircuitsSim
- Use USB->I2C adapters for development on your laptop (Coming soon)
If you've used Circuits.I2C v1.x, nearly all of your code will be the same. If
you're a library author, we'd appreciate if you could try this out and update
your :circuits_i2c dependency to allow v2.0. Details can be found in our
porting guide.
Getting started on Nerves and Linux
By default, Circuits.I2C supports the Linux-based I2C driver interface so the
following instructions assume a Linux-based system like Nerves, Raspberry Pi OS,
embedded Linux or even desktop Linux if I2C lines are exposed. If you want to
use Circuits.I2C on a different platform and support is available, generally
the only difference is to change the "open" call. The rest is the same.
First off, add circuits_i2c to your mix.exs's dependency list like any other
Elixir library:
def deps do
[{:circuits_i2c, "~> 2.0"}]
endCircuits.I2C doesn't load device drivers, so you may need to load them
beforehand. If you are using Nerves on a supported platform, this is enabled for
you already. If using Raspberry Pi OS, the Adafruit Raspberry Pi I2C
instructions
may be helpful.
Internally, it uses the Linux "i2c-dev" interface so that it does not require board-dependent code.
Getting started without hardware
If you don't have any real I2C devices, it's possible to work with simulated devices. See the CircuitsSim project for details.
I2C background
An Inter-Integrated Circuit (I2C) bus supports addressing hardware components and bidirectional use of the data line.
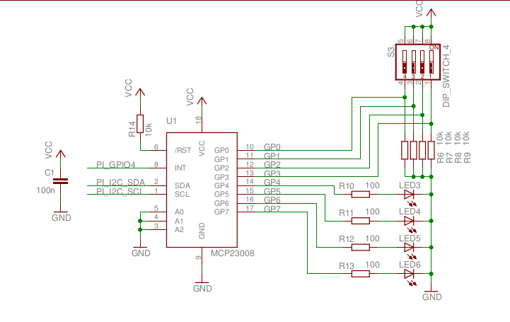
The following shows a bus IO expander connected via I2C to the processor.

The protocol for talking to the IO expander is described in the MCP23008 Datasheet. Here's a simple example of using it.
# On the Raspberry Pi, the IO expander is connected to I2C bus 1 (i2c-1).
# Its 7-bit address is 0x20. (see datasheet)
iex> alias Circuits.I2C
Circuits.I2C
iex> {:ok, ref} = I2C.open("i2c-1")
{:ok, #Reference<...>}
# By default, all 8 GPIOs are set to inputs. Set the 4 high bits to outputs
# so that we can toggle the LEDs. (Write 0x0f to register 0x00)
iex> I2C.write(ref, 0x20, <<0x00, 0x0f>>)
:ok
# Turn on the LED attached to bit 4 on the expander. (Write 0x10 to register
# 0x09)
iex> I2C.write(ref, 0x20, <<0x09, 0x10>>)
:ok
# Read all 11 of the expander's registers to see that the bit 0 switch is
# the only one on and that the bit 4 LED is on.
iex> I2C.write(ref, 0x20, <<0>>) # Set the next register to be read to 0
:ok
iex> I2C.read(ref, 0x20, 11)
{:ok, <<15, 0, 0, 0, 0, 0, 0, 0, 0, 17, 16>>}
# The operation of writing one or more bytes to select a register and
# then reading is very common, so a shortcut is to just run the following:
iex> I2C.write_read(ref, 0x20, <<0>>, 11)
{:ok, <<15, 0, 0, 0, 0, 0, 0, 0, 0, 17, 16>>}
# The 17 in register 9 says that bits 0 and bit 4 are high
# We could have just read register 9.
iex> I2C.write_read(ref, 0x20, <<9>>, 1)
{:ok, <<17>>}Creating a new backend
Circuits.I2C supports alternative backends to support non-Linux hardware,
testing, and simulation. A backend can support communication on more than one
I2C bus.
To create a new backend, you need to implement the Circuits.I2C.Backend
behaviour. Circuits.I2C calls the bus_names/1 callback to discover what I2C
buses are available and then it calls the open/2 callback to use the I2C bus.
FAQ
How do I debug?
The most common issue is communicating with an I2C for the first time. For I2C, first check that an I2C bus is available:
iex> Circuits.I2C.bus_names
["i2c-1"]If the list is empty, then I2C is either not available, not enabled, or not
configured in the kernel. If you're using Raspbian, run raspi-config and check
that I2C is enabled in the advanced options. If you're on a BeagleBone, try
running config-pin and see the Universal I/O
project to enable
the I2C pins. On other ARM boards, double check that I2C is enabled in the
kernel and that the device tree configures it.
Once an I2C bus is available, try detecting devices on it:
iex> Circuits.I2C.detect_devices()
Circuits.I2C.detect_devices
Devices on I2C bus "i2c-1":
* 64 (0x40)
* 112 (0x70)
2 devices detected on 1 I2C busesThe return value here is a list of device addresses that were detected. It is still possible that the device will work even if it does not detect, but you probably want to check wires at this point. If you have a logic analyzer, use it to verify that I2C transactions are being initiated on the bus.
I2C seems slow. What could be wrong?
I2C buses are usually run at 100 kbit/s or 400 kbit/s. Many devices support higher speeds. The tradeoff is that higher speeds are sometimes don't work as well especially if you're using jumper cables to connect parts together. The Raspberry Pi runs the I2C bus at a low speed - probably for this reason.
Other things to check:
- Can you reduce the reads and writes? I2C devices let you read or write many bytes at the same time. Each transaction has overhead so minimizing transaction helps.
- Can you reduce the total number of bytes in each transaction? For example, do you need to read a particular register? Is there a mode that the device can be put it so that it only returns useful data?
- Can a write and read be combined? The
Circuits.I2C.write_readfunction is more efficient than a separate write followed by a read. - Does the device support a queue mode? Some devices have internal queues that allow the host to copy out more than one sample each time.
Where can I get help?
The hardest part is communicating with a device for the first time. The issue is
usually unrelated to Circuits.I2C. If you expand your searches to include
Python and C forums, you'll frequently find the answer.
If that fails, try posting a question to the Elixir
Forum. Tag the question with Nerves and it will
have a good chance of getting to the right people. Feel free to do this even if
you're not using Nerves.
Can I develop code that uses Circuits.I2C on my laptop?
You have a few options:
- Connect your I2C devices to a USB->I2C adapter like a Adafruit FT232H Breakout
- Use the CircuitsSim backend
- Create a custom backend and use it to mock interactions with the Circuits.I2C API
Will it run on Arduino?
No. This only runs on Linux-based boards. If you're interested in controlling an Arduino from a computer that can run Elixir, check out circuits_uart for communicating via the Arduino's serial connection or firmata for communication using the Arduino's Firmata protocol.
License
Code from the library is licensed under the Apache License, Version 2.0.