Circuits.SPI
Circuits.SPI provides high level abstractions for interfacing to SPI buses on
Linux platforms. Internally, it uses the Linux device
interface
so that it does not require board-dependent code.
Getting started
If you're using Nerves or compiling on a Raspberry Pi or other device with SPI
support, then add circuits_spi like any other Elixir library:
def deps do
[{:circuits_spi, "~> 0.1"}]
end
Circuits.SPI doesn't load device drivers, so you'll need to load any necessary
ones beforehand. On the Raspberry Pi, the Adafruit Raspberry Pi SPI
instructions
may be helpful, (This is already enabled for you if you are using Nerves)
A Serial Peripheral
Interface (SPI)
bus is a common multi-wire bus used to connect components on a circuit board. A
clock line drives the timing of sending bits between components. Bits on the
Master Out Slave In MOSI line go from the master (usually the processor
running Linux) to the slave, and bits on the Master In Slave Out MISO line go
the other direction. Bits transfer both directions simultaneously. However, much
of the time, the protocol used across the SPI bus has a request followed by a
response and in these cases, bits going the "wrong" direction are ignored. This
will become more clear in the example below.
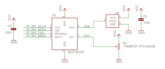
The following shows an example Analog to Digital Converter (ADC) that reads from either a temperature sensor on CH0 (channel 0) or a potentiometer on CH1 (channel 1). It converts the analog measurements to digital, and sends the digital measurements to SPI pins on the main processor running Linux (e.g. Raspberry Pi). Many processors, like the one on the Raspberry Pi, can't read analog signals directly, so they need an ADC to convert the signal.

The protocol for talking to the ADC in the example below is described in the MCP3002 data sheet. The protocol is very similar to an application program interface (API) for software. It will tell you the position and function of the bits you will send to the ADC, along with how the data (in the form of bits) will be returned.
See Figure 6-1 in the data sheet for the communication protocol. Sending a
0x68 first reads the temperature and sending a 0x78 reads the
potentiometer. Since the data sheet shows bits, 0x68 corresponds to 01101000b.
The leftmost bit is the "Start" bit. The second bit is SGL/DIFF, the third
bit is ODD/SIGN, and the fourth bit is MSBF. From table 5-1, if SGL/DIFF==1,
ODD/SIGN==0, and MSBF==1 then that specifies channel 0 which is connected to
the thermometer.
# Make sure that you've enabled or loaded the SPI driver or this will
# fail.
iex> {:ok, ref} = Circuits.SPI.open("spidev0.0")
{:ok, #Reference<...>}
# Read the potentiometer
# Use binary pattern matching to pull out the ADC counts (low 10 bits)
iex> {:ok, <<_::size(6), counts::size(10)>>} = Circuits.SPI.transfer(ref, <<0x78, 0x00>>)
{:ok, <<1, 197>>}
iex> counts
453
# Convert counts to volts (1023 = 3.3 V)
iex> volts = counts / 1023 * 3.3
1.461290322580645
As shown above, you'll find out that Elixir's binary pattern matching is
extremely convenient when working with hardware. More information can be
found in the Kernel.SpecialForms documentation
and by running h <<>> at the IEx prompt.
FAQ
How do I debug?
The most common issue is communicating with a SPI device for the first time. First check that a SPI bus is available:
iex> Circuits.SPI.bus_names()
["spidev0.0", "spidev0.1"]
If the list is empty, then a SPI bus is either not available, not enabled, or
not configured in the kernel. If you're using Raspbian, run raspi-config and
check that SPI is enabled in the advanced options. If you're on a BeagleBone,
try running config-pin and see the Universal I/O
project to enable
the SPI pins. On other ARM boards, double check that SPI is enabled in the
kernel and that the device tree configures it.
Where can I get help?
Many issues are unrelated to Circuits.SPI. If you expand your searches to
include Python and C forums, it's possible that someone else has run into your
problem too. SPI libraries in other languages should be similar to
Circuits.SPI so hopefully you'll find the answer.
If that fails, try posting a question to the Elixir
Forum. Tag the question with Nerves and it will
have a good chance of getting to the right people. Feel free to do this even if
you're not using Nerves.
Can I develop code that uses Circuits.SPI on my laptop?
You'll need to fake out the hardware. Code to do this depends on what your hardware actually does, but here's one example:
Please share other examples if you have them.
Will it run on Arduino?
No. This only runs on Linux-based boards. If you're interested in controlling an Arduino from a computer that can run Elixir, check out nerves_uart for communicating via the Arduino's serial connection or firmata for communication using the Arduino's Firmata protocol.
How do I call Circuits.SPI from Erlang?
An Erlang friendly binding has been provided to simplify syntax when calling
Circuits.SPI functions from Erlang code. Instead of prefixing calls with:
'Elixir.Circuits.SPI': you may use the binding: circuits_spi:. For example:
circuits_spi:open("spidev0.1").
License
Code from the library is licensed under the Apache License, Version 2.0.