Circuits.SPI lets you communicate with hardware devices using the SPI protocol.
This is Circuits.SPI v2. Circuits.SPI v1.x is still maintained in the maint-v1.x branch.
Circuits.SPI v2.0 is an almost backwards compatible update to Circuits.SPI
v1.x. Here's what's new:
- Linux or Nerves are no longer required. In fact, the NIF supporting them won't be compiled if you don't want it.
- Develop using simulated SPI devices with CircuitsSim
- Use USB->SPI adapters for development on your laptop (Coming soon)
If you've used Circuits.SPI v1.x, nearly all of your code will be the same. If
you're a library author, we'd appreciate if you could try this out and update
your :circuits_spi dependency to allow v2.0. Details can be found in our
porting guide.
Getting started on Nerves and Linux
If you're using Nerves or compiling on a Raspberry Pi or other device with SPI
support, then add circuits_spi like any other Elixir library:
def deps do
[{:circuits_spi, "~> 2.0"}]
endCircuits.SPI doesn't load device drivers, so you'll need to load any necessary
ones beforehand. On the Raspberry Pi, the Adafruit Raspberry Pi SPI
instructions
may be helpful, (This is already enabled for you if you are using Nerves)
A Serial Peripheral
Interface (SPI)
bus is a common multi-wire bus used to connect components on a circuit board. A
clock line drives the timing of sending bits between components. Bits on the
Controller Out Peripheral In COPI line go from the controller (usually the processor
running Linux) to the peripheral, and bits on the Controller In Peripheral Out CIPO line go
the other direction. Bits transfer both directions simultaneously. However, much
of the time, the protocol used across the SPI bus has a request followed by a
response and in these cases, bits going the "wrong" direction are ignored. This
will become more clear in the example below.
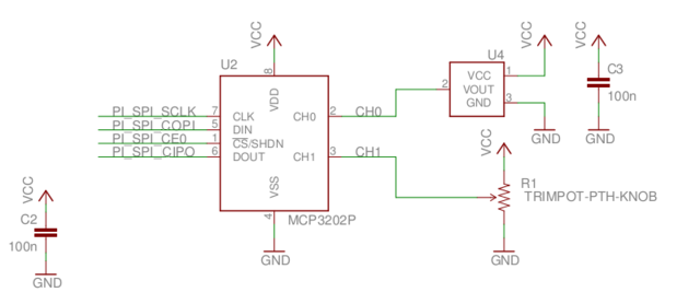
The following shows an example Analog to Digital Converter (ADC) that reads from either a temperature sensor on CH0 (channel 0) or a potentiometer on CH1 (channel 1). It converts the analog measurements to digital, and sends the digital measurements to SPI pins on the main processor running Linux (e.g. Raspberry Pi). Many processors, like the one on the Raspberry Pi, can't read analog signals directly, so they need an ADC to convert the signal.

The protocol for talking to the ADC in the example below is described in the MCP3002 data sheet. The protocol is very similar to an application program interface (API) for software. It will tell you the position and function of the bits you will send to the ADC, along with how the data (in the form of bits) will be returned.
See Figure 6-1 in the data sheet for the communication protocol. Sending a
0x68 first reads the temperature and sending a 0x78 reads the
potentiometer. Since the data sheet shows bits, 0x68 corresponds to 01101000b.
The leftmost bit is the "Start" bit. The second bit is SGL/DIFF, the third
bit is ODD/SIGN, and the fourth bit is MSBF. From table 5-1, if SGL/DIFF==1,
ODD/SIGN==0, and MSBF==1 then that specifies channel 0 which is connected to
the thermometer.
# Make sure that you've enabled or loaded the SPI driver or this will
# fail.
iex> {:ok, ref} = Circuits.SPI.open("spidev0.0")
{:ok, #Reference<...>}
# Read the potentiometer
# Use binary pattern matching to pull out the ADC counts (low 10 bits)
iex> {:ok, <<_::size(6), counts::size(10)>>} = Circuits.SPI.transfer(ref, <<0x78, 0x00>>)
{:ok, <<1, 197>>}
iex> counts
453
# Convert counts to volts (1023 = 3.3 V)
iex> volts = counts / 1023 * 3.3
1.461290322580645As shown above, you'll find out that Elixir's binary pattern matching is
extremely convenient when working with hardware. More information can be
found in the Kernel.SpecialForms documentation
and by running h <<>> at the IEx prompt.
FAQ
How do I only receive data?
SPI always sends a bit for every bit it receives. That means that to receive a byte, you have to send a byte. Luckily, devices are designed with this in mind and discard or ignore bytes in these situations. For example, if you have a sensors and need to read 9 bytes of data, send 9 zeros to read it. The zeros will be ignored and you'll get the data.
How do I debug?
The most common issue is communicating with a SPI device for the first time. First check that a SPI bus is available:
iex> Circuits.SPI.bus_names()
["spidev0.0", "spidev0.1"]If the list is empty, then a SPI bus is either not available, not enabled, or
not configured in the kernel. If you're using Raspbian, run raspi-config and
check that SPI is enabled in the advanced options. If you're on a BeagleBone,
try running config-pin and see the Universal I/O
project to enable
the SPI pins. On other ARM boards, double check that SPI is enabled in the
kernel and that the device tree configures it.
How do I set the speed of the SPI bus?
SPI bus options like frequency (:speed_hz) and bits per word (:bit_per_word)
are set as optional parameters to
Circuits.SPI.open/2.
For example, the following configures the SPI bus to run at 122,000 Hz:
{:ok, my_spi} = Circuits.SPI.open("spidev0.0", speed_hz: 122000)`The ability to set the bus speed is device-specific. Please verify with a logic analyzer that the speed is actually being set and consult the documentation for limitations.
Where can I get help?
Many issues are unrelated to Circuits.SPI. If you expand your searches to
include Python and C forums, it's possible that someone else has run into your
problem too. SPI libraries in other languages should be similar to
Circuits.SPI so hopefully you'll find the answer.
If that fails, try posting a question to the Elixir
Forum. Tag the question with Nerves and it will
have a good chance of getting to the right people. Feel free to do this even if
you're not using Nerves.
Can I develop code that uses Circuits.SPI on my laptop?
You have a few options:
- Use the CircuitsSim backend
- Create a custom backend and use it to mock interactions with the Circuits.SPI API
We hope to have support for USB adapters that have SPI interfaces in the future.
License
All original source code in this project is licensed under Apache-2.0.
Additionally, this project follows the REUSE recommendations and labels so that licensing and copyright are clear at the file level.
Exceptions to Apache-2.0 licensing are:
- Configuration and data files are licensed under CC0-1.0
- Documentation files are CC-BY-4.0
- Erlang Embedded board images are Solderpad Hardware License v0.51.