StatesLanguage

Declaratively design state machines that compile to Elixir based :gen_statem processes with the States Language JSON specification.

About

States Language is the JSON specification behind AWS Step Functions, a powerful way to coordinate many disparate services into a cohesive "serverless" system. This library uses the same JSON specification and compiles to Elixir based gen_statem processes.

The initial idea for the Elixir implementation came about while working on an IVR system and we wanted a way to describe "call flows" in a declarative manner. Ideally building a system on top to allow for solution engineers to visually build call flows for a client, without writing any code. After researching the space a bit, we landed on the States Language spec and decided it was a great fit for describing state machines. With the power of Elixir macros in-hand, this library was born.

Getting Started

Adding StatesLanguage to your project

Add StatesLanguage as a dependency to your mix.exs file.

defp deps do
  [{:states_language, "~> 0.2.3"}]
end

Usage

For those unfamiliar with state machines, a vending machine is an often used example, so we're going to stick with that for our walk-through of how to use this library. For a more detailed description of state machines see the wikipedia article.

For the sake of brevity, we're alo going to assume that the vending machine has already accepted the money and is now waiting for someone to hit the correct buttons in the correct order to dispense the nosh.

Nosh

A snack or light meal.

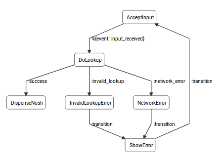
Let's start with a diagram of our system.

State Diagram

There's only a few states to deal with here, so let's get started.

Let's start by creating the States Language JSON description, name it vending_machine.json

{
  "Comment": "Dispense with the nosh",
  "StartAt": "AcceptInput",
  "States": {
    "AcceptInput": {
      "Type": "Task",
      "Resource": "StartKeyPad",
      "TransitionEvent": "%{event: :input_received}",
      "Next": "DoLookup"
    },
    "DoLookup": {
      "Type": "Task",
      "Resource": "DoLookup",
      "TransitionEvent": ":success",
      "InputPath": "$.:keypad",
      "Parameters": {
        "keyed_input.$": "$.:input"
      },
      "Next": "DispenseNosh",
      "Catch": [
        {
          "ErrorEquals": [":invalid_lookup"],
          "Next": "InvalidLookupError"
        },
        {
          "ErrorEquals": [":network_error"],
          "Next": "NetworkError"
        }
      ]
    },
    "NetworkError": {
      "Type": "Task",
      "Resource": "SetError:Network Error. Please try again",
      "Next": "ShowError"
    },
    "InvalidLookupError": {
      "Type": "Task",
      "Resource": "SetError:That was not a correct nosh code, please try again",
      "Next": "ShowError"
    },
    "ShowError": {
      "Type": "Task",
      "Resource": "DisplayText:error",
            "Next": "AcceptInput"
    },
    "DispenseNosh": {
      "Type": "Task",
      "Resource": "DispenseNosh",
      "End": true
    }
  }
}

State Fields

We can see each state from our diagram represented, and a few mentions of "TransitionEvent". You can see that those events look eerily like Elixir maps and atoms. The library will evaluate these strings into their Elixir equivalent to do some fun pattern matching. One thing to note is that we can't use ambiguous matching, we have to be explicit. For example, in our AcceptInput transition event, we couldn't do something like %{event: my_event}. It has to be an atom or something that can be evaluated at compile time %{event: :clicked}, string, integer, etc.

TransitionEvent

You may notice that a few of our states are without the TransitionEvent field. The library will provide a default transition event of :transition. We'll see more about that when we go over the Elixir code that implements our machine. It's worth noting that TransitionEvent isn't in the States Language spec, but I've found it quite a powerful addition. For example, this allows external processes to send events to the state machine, without us having to write listener/translation code for every possible event. We just say, when you receive this event, transition to the next state.

Note

The mix of JSON decoding and Code.eval_string makes it a bit tricky to use just a plain string as an event, however it is possible. In your JSON file, you can use a sigil and escaped string like so "TransitionEvent": "\"~s(my_event)\"".

Resource

The Resource field is where we tell the state machine what "function" to call when we enter that state, the "Resource" is also what's responsible for telling the state machine to transition, returning {:next_event, :internal, :transition} or whatever we've declared our transition event to be, or not, transition events can come from anywhere. Since under the hood we are using :gen_statem we can return whatever actions are supported by it, timeouts, postpone, hibernate etc. The :gen_statem docs for actions can be very helpful.

Type

The Type field is very important. This tells us what type of state we are, and each one gets processed a bit different. Currently supported types are Task, Map, Parallel, Choice and Wait. The spec does list a few other types, Pass, Fail and Succeed types. The "Map" and "Parallel" types differ a bit from the spec, for the Elixir version, we actually set the branch or iterator to a module name, rather than putting the embedded logic in the parent state machine. You can check out the JSON for those tests here. See the guides for an example of using the Map type.

Next

The Next field is pretty self-explanatory. Upon receiving a TransitionEvent event or :transition it transitions the state machine to the next state.

Catch

The Catch field allows us to "catch" errors and move to an error state. The same principles apply to these events as with our transition events, must be able to evaluate at compile time. Notice that ErrorEquals is an array, so it's possible to list multiple error events and transition to the same state. Catch itself is also an array, so you can transition to multiple states depending on the type of error. I find this useful for states that may be reaching out to external resources and there are several possible failure modes.

End

End is another self-explantory field. After processing the Resource no matter what the result, we :stop the :gen_statem process. The handle_termination/3 callback will be called for final cleanup.

JSONPath

InputPath, Parameters, ResourcePath and OutputPath all use JSONPath to mutate the incoming and outgoing data.

InputPath

InputPath is used to select a field from the incoming data, they can be atom keys or string keys, as well as array indexes such as [1]. For atom keys, you need to prepend the key with : for strings, just the key name.

Parameters

Parameters allow you to pass in default values as well as select data from the InputPath selection. It's worth noting that if none of the paths are provided they default to $ which essentially just passes the incoming data to the resource untouched.

ResourcePath

ResourcePath allows you to select keys or array indexes from the result to pass to the next state.

OutputPath

OutputPath will create new nested keys in the result to pass to the next state.

In practice we don't generally use the path support often and instead just pass a struct through to each state, building up our data (state) as we move through each state, this is similar to how Plug uses the connection struct. The path support is definitely helpful when talking to external services that you don't control, and the output of one resource needs to be mutated into a different structure for the next resource.

State Machine Module

Now let's create our module implementation, name it vending_machine.ex.

Note If you are following along by creating your own mix project, you'll need to update the @external_resource and data variables on lines 2 and 3, to point to the JSON file you created above.

defmodule VendingMachine do
  @external_resource "test/support/vending_machine.json"
  use StatesLanguage, data: "test/support/vending_machine.json"

  defmodule Data do
    defstruct keypad: %{input: ""}, lookup: %{result: nil}, error: "", test: nil
  end

  @impl true
  def handle_resource("StartKeyPad", _params, "AcceptInput", %StatesLanguage{} = sl) do
    me = self()
    # Let's pretend someone is pushing keys, see the `handle_info` callback below for how these are handled.
    Task.start(fn ->
      send(me, {:keypress, "a"})
      send(me, {:keypress, "1"})
      send(me, {:keypress, "2"})
      send(me, {:keypress, "3"})
    end)

    {:ok, sl, []}
  end

  @impl true
  def handle_resource(
        "DoLookup",
        %{"keyed_input" => code},
        "DoLookup",
        %StatesLanguage{data: %Data{} = data} = sl
      ) do
    debug("Looking up code #{code}")

    {data, actions} =
      case lookup(code) do
        {:ok, result} ->
          {%Data{data | lookup: %{result: result}}, [{:next_event, :internal, :success}]}

        {:error, :network} ->
          {data, [{:next_event, :internal, :network_error}]}

        {:error, :no_result} ->
          {data, [{:next_event, :internal, :lookup_error}]}
      end

    {:ok, %StatesLanguage{sl | data: data}, actions}
  end

  @impl true
  def handle_resource(
        <<"SetError:", error::binary>>,
        _params,
        _any_state,
        %StatesLanguage{data: %Data{} = data} = sl
      ) do
    {:ok, %StatesLanguage{sl | data: %Data{data | error: error}},
     [{:next_event, :internal, :transition}]}
  end

  @impl true
  def handle_resource(
        <<"DisplayText:", key::binary>>,
        _params,
        "ShowError",
        %StatesLanguage{data: %Data{} = data} = sl
      ) do
    key = String.to_existing_atom(key)
    text = Map.get(data, key)
    Logger.info("Displaying Text: #{text}")
    {:ok, sl, [{:next_event, :internal, :transition}]}
  end

  @impl true
  def handle_resource(
        "DispenseNosh",
        _params,
        "DispenseNosh",
        %StatesLanguage{data: %Data{} = data} = sl
      ) do
    Logger.info("Dispensing one #{inspect(data.lookup.result.candy)}")
    {:ok, sl, []}
  end

  @impl true
  def handle_info({:keypress, digit}, "AcceptInput", %StatesLanguage{data: %Data{} = data} = sl) do
    input = data.keypad.input
    input = input <> digit

    actions =
      if String.length(input) > 3 do
        [{:next_event, :internal, %{event: :input_received}}]
      else
        []
      end

    {:ok, %StatesLanguage{sl | data: %Data{data | keypad: %{input: input}}}, actions}
  end

  @impl true
  def handle_termination(_, _, %StatesLanguage{data: %Data{} = data}) do
    send(data.test, :finished)
    :ok
  end

  defp lookup(1_234_556), do: {:error, :no_result}
  defp lookup(11_111_111), do: {:error, :network}

  defp lookup(_code) do
    {:ok, %{candy: "Snickers"}}
  end
end

If you've checked out the StatesLanguage repo, you can run this code by running $ MIX_ENV=test mix test test/states_language_vending_machine_test.exs --force from your CLI.

If you are building your own project you can run it like this.

$ iex -S mix
iex(1)> VendingMachine.start_link(%VendingMachine.Data{test: self()})
iex(2)> flush()
:finished
:ok

Which should result in output that looks like this.

$ MIX_ENV=test mix test test/states_language_vending_machine_test.exs --force
Compiling 14 files (.ex)
Generated states_language app

14:41:21.827 [debug] Elixir.VendingMachine - Init: Data - %VendingMachine.Data{error: "", keypad: %{input: ""}, lookup: %{result: nil}, test: #PID<0.285.0>} Actions - [{:next_event, :internal, :handle_resource}]

14:41:21.828 [debug] Elixir.VendingMachine - left "AcceptInput" --> "AcceptInput": %StatesLanguage{_parent: nil, _parent_data: nil, _supervisor: nil, _tasks: [], data: %VendingMachine.Data{error: "", keypad: %{input: ""}, lookup: %{result: nil}, test: #PID<0.285.0>}}

14:41:21.833 [debug] Elixir.VendingMachine - Handled info event: {:keypress, "a"} in state AcceptInput with data %StatesLanguage{_parent: nil, _parent_data: nil, _supervisor: nil, _tasks: [], data: %VendingMachine.Data{error: "", keypad: %{input: "a"}, lookup: %{result: nil}, test: #PID<0.285.0>}}

14:41:21.833 [debug] Elixir.VendingMachine - Handled info event: {:keypress, "1"} in state AcceptInput with data %StatesLanguage{_parent: nil, _parent_data: nil, _supervisor: nil, _tasks: [], data: %VendingMachine.Data{error: "", keypad: %{input: "a1"}, lookup: %{result: nil}, test: #PID<0.285.0>}}

14:41:21.833 [debug] Elixir.VendingMachine - Handled info event: {:keypress, "2"} in state AcceptInput with data %StatesLanguage{_parent: nil, _parent_data: nil, _supervisor: nil, _tasks: [], data: %VendingMachine.Data{error: "", keypad: %{input: "a12"}, lookup: %{result: nil}, test: #PID<0.285.0>}}

14:41:21.833 [debug] Elixir.VendingMachine - Handled info event: {:keypress, "3"} in state AcceptInput with data %StatesLanguage{_parent: nil, _parent_data: nil, _supervisor: nil, _tasks: [], data: %VendingMachine.Data{error: "", keypad: %{input: "a123"}, lookup: %{result: nil}, test: #PID<0.285.0>}}

14:41:21.833 [debug] Elixir.VendingMachine - got internal event %{event: :input_received} in state "AcceptInput" transitioning to "DoLookup"

14:41:21.833 [debug] Elixir.VendingMachine - left "AcceptInput" --> "DoLookup": %StatesLanguage{_parent: nil, _parent_data: nil, _supervisor: nil, _tasks: [], data: %VendingMachine.Data{error: "", keypad: %{input: "a123"}, lookup: %{result: nil}, test: #PID<0.285.0>}}

14:41:21.862 [debug] Elixir.VendingMachine - Looking up code a123

14:41:21.862 [debug] Elixir.VendingMachine - got internal event :success in state "DoLookup" transitioning to "DispenseNosh"

14:41:21.863 [debug] Elixir.VendingMachine - left "DoLookup" --> "DispenseNosh": %StatesLanguage{_parent: nil, _parent_data: nil, _supervisor: nil, _tasks: [], data: %VendingMachine.Data{error: "", keypad: %{input: "a123"}, lookup: %{result: %{candy: "Snickers"}}, test: #PID<0.285.0>}}

14:41:21.863 [info]  Dispensing one "Snickers"

14:41:21.863 [debug] Elixir.VendingMachine - Terminating in state DispenseNosh :normal

Validation

The library also includes JSON Schemas to validate that your state machines are valid States Language JSON data.

Validation is automatically done at compile time, and will throw({:error, error_map}) if the data does not pass validation.

The StatesLanguage library uses json_xema for validation. The schema files are available in priv/schemas

It's useful to test your state machines in your test phase which is possible by calling StatesLanguage.validate(my_state_machine_map)

The function expects a map, so make sure to deserialize your data first.

Serialization

One of the main benefits of describing your state machines in JSON is the interoperability of the format. This library is obviously all Elixir, but there are many use cases where you may want to share the state machine specification. Something like a visual editor. DAG View

Mix Tasks

There are 2 mix tasks included to quickly output serialized graphs for the Graphviz Dot format and the D3 Graph format.

mix states_language.dot and mix states_language.d3 respectively.

To quickly view a graph visually, assuming you have Graphviz installed with the dot program you can run this.

$ mix states_language.dot test/support/vending_machine.json > ~/Desktop/vending_machine.dot
$ dot -Tpng ~/Desktop/vending_machine.dot -o ~/Desktop/vending_machine.png

Which should result in a .png file that looks like this.

Vending Machine Dot Png

Serializer Modules

You can also use the serializers in your own applications.

This example is using the StatesLanguage.Serializer.D3Graph to serialize the graph structure to something compatible with D3 and DagreD3.

The initial graph for our vending machine example looks like this. This is generated by calling StatesLanguage.Graph.serialize/1

 %StatesLanguage.Graph{
  comment: "Dispense with the nosh",
  edges: [
    %StatesLanguage.Edge{
      event: {:%{}, [], [event: :input_received]},
      source: "AcceptInput",
      target: "DoLookup"
    },
    %StatesLanguage.Edge{
      event: :success,
      source: "DoLookup",
      target: "DispenseNosh"
    },
    %StatesLanguage.Edge{
      event: :invalid_lookup,
      source: "DoLookup",
      target: "InvalidLookupError"
    },
    %StatesLanguage.Edge{
      event: :network_error,
      source: "DoLookup",
      target: "NetworkError"
    },
    %StatesLanguage.Edge{
      event: :transition,
      source: "InvalidLookupError",
      target: "ShowError"
    },
    %StatesLanguage.Edge{
      event: :transition,
      source: "NetworkError",
      target: "ShowError"
    },
    %StatesLanguage.Edge{
      event: :transition,
      source: "ShowError",
      target: "AcceptInput"
    }
  ],
  nodes: %{
    "AcceptInput" => %StatesLanguage.Node{
      branches: [],
      catch: [],
      choices: [],
      default: nil,
      event: {:%{}, [], [event: :input_received]},
      input_path: "$",
      is_end: false,
      items_path: nil,
      iterator: nil,
      next: "DoLookup",
      output_path: "$",
      parameters: {:%{}, [], []},
      resource: "StartKeyPad",
      resource_path: "$",
      seconds: nil,
      seconds_path: nil,
      timestamp: nil,
      timestamp_path: nil,
      type: "Task"
    },
    "DispenseNosh" => %StatesLanguage.Node{
      branches: [],
      catch: [],
      choices: [],
      default: nil,
      event: :transition,
      input_path: "$",
      is_end: true,
      items_path: nil,
      iterator: nil,
      next: nil,
      output_path: "$",
      parameters: {:%{}, [], []},
      resource: "DispenseNosh",
      resource_path: "$",
      seconds: nil,
      seconds_path: nil,
      timestamp: nil,
      timestamp_path: nil,
      type: "Task"
    },
    "DoLookup" => %StatesLanguage.Node{
      branches: [],
      catch: [
        %StatesLanguage.Catch{
          error_equals: [:invalid_lookup],
          next: "InvalidLookupError"
        },
        %StatesLanguage.Catch{
          error_equals: [:network_error],
          next: "NetworkError"
        }
      ],
      choices: [],
      default: nil,
      event: :success,
      input_path: "$.:keypad",
      is_end: false,
      items_path: nil,
      iterator: nil,
      next: "DispenseNosh",
      output_path: "$",
      parameters: {:%{}, [], [{"keyed_input.$", "$.:input"}]},
      resource: "DoLookup",
      resource_path: "$",
      seconds: nil,
      seconds_path: nil,
      timestamp: nil,
      timestamp_path: nil,
      type: "Task"
    },
    "InvalidLookupError" => %StatesLanguage.Node{
      branches: [],
      catch: [],
      choices: [],
      default: nil,
      event: :transition,
      input_path: "$",
      is_end: false,
      items_path: nil,
      iterator: nil,
      next: "ShowError",
      output_path: "$",
      parameters: {:%{}, [], []},
      resource: "SetError:That was not a correct nosh code, please try again",
      resource_path: "$",
      seconds: nil,
      seconds_path: nil,
      timestamp: nil,
      timestamp_path: nil,
      type: "Task"
    },
    "NetworkError" => %StatesLanguage.Node{
      branches: [],
      catch: [],
      choices: [],
      default: nil,
      event: :transition,
      input_path: "$",
      is_end: false,
      items_path: nil,
      iterator: nil,
      next: "ShowError",
      output_path: "$",
      parameters: {:%{}, [], []},
      resource: "SetError:Network Error. Please try again",
      resource_path: "$",
      seconds: nil,
      seconds_path: nil,
      timestamp: nil,
      timestamp_path: nil,
      type: "Task"
    },
    "ShowError" => %StatesLanguage.Node{
      branches: [],
      catch: [],
      choices: [],
      default: nil,
      event: :transition,
      input_path: "$",
      is_end: false,
      items_path: nil,
      iterator: nil,
      next: "AcceptInput",
      output_path: "$",
      parameters: {:%{}, [], []},
      resource: "DisplayText:error",
      resource_path: "$",
      seconds: nil,
      seconds_path: nil,
      timestamp: nil,
      timestamp_path: nil,
      type: "Task"
    }
  },
  start: "AcceptInput"
}

The resulting D3Graph serialization looks like this

%{
  edges: [
    %{source: 0, target: 2, type: "%{event: :input_received}"},
    %{source: 2, target: 1, type: ":success"},
    %{source: 2, target: 3, type: ":invalid_lookup"},
    %{source: 2, target: 4, type: ":network_error"},
    %{source: 3, target: 5, type: ":transition"},
    %{source: 4, target: 5, type: ":transition"},
    %{source: 5, target: 0, type: ":transition"}
  ],
  nodes: [
    %{id: 0, label: "Task", name: "AcceptInput"},
    %{id: 1, label: "Task", name: "DispenseNosh"},
    %{id: 2, label: "Task", name: "DoLookup"},
    %{id: 3, label: "Task", name: "InvalidLookupError"},
    %{id: 4, label: "Task", name: "NetworkError"},
    %{id: 5, label: "Task", name: "ShowError"}
  ]
}

Contributing

Good pull requests - patches, improvements, new features - are a fantastic help. They should remain focused in scope and avoid containing unrelated commits.

IMPORTANT: By submitting a patch, you agree that your work will be licensed under the license used by the project.

If you have any large pull request in mind (e.g. implementing features, refactoring code, etc), please ask first otherwise you risk spending a lot of time working on something that the project's developers might not want to merge into the project.

Please adhere to the coding conventions in the project (indentation, accurate comments, etc.) and don't forget to add your own tests and documentation. When working with git, we recommend the following process in order to craft an excellent pull request:

  1. Fork the project, clone your fork, and configure the remotes:
   # Clone your fork of the repo into the current directory
   git clone https://github.com/<your-username>/states_language
   # Navigate to the newly cloned directory
   cd states_language
   # Assign the original repo to a remote called "upstream"
   git remote add upstream https://github.com/citybaseinc/states_language
  1. If you cloned a while ago, get the latest changes from upstream, and update your fork:
   git checkout master
   git pull upstream master
   git push
  1. Create a new topic branch (off of master) to contain your feature, change, or fix.

    IMPORTANT: Making changes in master is discouraged. You should always keep your local master in sync with upstream master and make your changes in topic branches.

   git checkout -b <topic-branch-name>
  1. Commit your changes in logical chunks. Keep your commit messages organized, with a short description in the first line and more detailed information on the following lines. Feel free to use Git's interactive rebase feature to tidy up your commits before making them public.

  2. Make sure all the tests are still passing.

   mix test
  1. Push your topic branch up to your fork:
   git push origin <topic-branch-name>
  1. Open a Pull Request with a clear title and description.